|
Назва елемента
|
Номінал згідно завдання
|
Номінал згідно завдання
|
|
R1, кОм
|
164
|
164
|
|
R2, кОм
|
1640
|
1640
|
|
R3, Ом
|
66
|
66
|
|
R4, кОм
|
660
|
66
|
|
R5, кОм
|
134
|
134
|
|
R6, кОм
|
134
|
134
|
|
R7, Ом
|
2
|
2
|
|
С1, мкФ
|
0,2
|
0,2
|
|
С2, мкФ
|
0,2
|
0,2
|
|
DA1
|
157УД1
|
OPA134/BB
|
|
DA2
|
157УД1
|
OPA134/BB
|
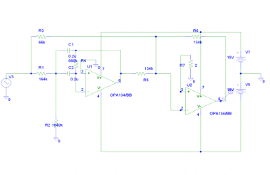
4. Моделювання PSpice Shematics
Схема складена в PSpice Shematics відповідно до
завдання, при цьому враховано що,елементи в схемі мають номінал відповідний до
ряду Е-24, приведено в таблиці №1. Операційний підсилювач 157УД1, аналог
OPA134/BB.

Отримання графіків АЧХ та
ФЧХ для даної схеми при зананих параметрах

Рисунок 8 - Графік АЧХ для даної
схеми
Рисунок 9 - ФЧХ даної
схеми
Рисунок 10 - ФЧХ даної
схеми до частоти 1Ггц
За допомогою АЧХ та ФЧХ
ми визначимо основні параметри фільтра:
Коефіцієнт підсилення
К=2,021
Резонансна частота: fр = 2,546Гц
Частота зрізу по рівню
3дБ, Δf = 2,546 - 1,728= 0,518
Гц
Добротність фільтра Q = fр / Δf: Q = 2,546 /0,518 = 4,9
Це говорить про те, що даний смуговий фільтр є
низькодобротним, і має коефіцієнт підсилення за напругою на частоті f0 = 2,546 Гц,
5. Побудова АЧХ і ФЧХ вхідного опору схеми
При дослідженні АЧХ вхідної провідності на вході
схеми послідовно з генератором включимо струмовий датчик (на рисунку 6 не
вказаний) - резистор опором 1 Ом, на який поставимо маркер Voltage Differential, а для ФЧХ
поставимо маркер Phase of Voltage одразу після струмового датчика.
Рисунок 11 - АЧХ вхідної провідності
смуго-загороджувального фільтра
Рисунок 12 - ФЧХ вхідної провідності
смуго-загороджувального фільтра
6. Вплив параметрів елементів на АЧХ, ФЧХ та
коефієнта підсилення по напрузі
При зміні параметрів
схеми, зміна номіналів елементів, параметри фільтра змінюються.
Змінимо величенну резистора опору R5 на параметри схеми Заданий опір в
завданні зменшимо вдвічі, а потім збільшимо вдвічі, результати на рисунках
Рисунок 13 - АЧХ смуго-загороджувального фільтра
при зміні R5
Рисунок 14 - ФЧХ смуго-загороджувального фільтра
при зміні R5
Резонансна частота смугового фільтра при R5 = 268 кОм:
Ширина смуги пропускання при R5 = 268 кОм:
Добротність смугового фільтра при R5 = 268 кОм:
Коефіцієнт підсилення за напругою на частоті f0 =
Гц,
Фазовий зсув відносно заданих параметрів
Ширина смуги пропускання при R5 = 134кОм:
Добротність смугового фільтра при R5 = 134кОм:

Коефіцієнт підсилення за напругою на частоті f0 =
Гц, Ku = 1,0243
Фазовий зсув відносно заданих параметрів
При R5<134кОм резонанс уже невозможно
получить, а если продолжать уменьшат и дальше то фільтр перестає
бути загороджувальнім.
При зміні опору R5
резонансна частота смугового фільтра зменшується і при порі R5<134кОм мы вже небачимо резонансу
При зменшенні опору резистора R5 збільшується добротність Крім того, як видно з АЧХ, зі
зменшенням опору R5 значно збільшується значення
вихідної напруги
Розглянемо вплив конденсатора С1 на роботу фільтра:
Рисунок 15 - АЧХ смуго-загороджувального фільтра при зміні
С1
Рисунок 16 - ФЧХ смуго-загороджувального фільтра
при зміні С1
Резонансна частота смугового фільтра при С1 =
0,4мкФ:
Ширина смуги пропускання при С1 = 0,4мкФ:
Добротність смугового фільтра при С1 = 0,4мкФ:
Коефіцієнт підсилення за напругою на частоті f0 = 2,4330Гц, Ku = 0,243
Фазовий зсув відносно заданих параметрів
Резонансна частота смугового фільтра при С1 =
0,2мкФ:
Ширина смуги пропускання при С1 = 0,2мкФ:
Добротність смугового фільтра при С1 = 0,2мкФ:
Коефіцієнт підсилення за напругою на частоті f0 = 1,8090Гц, Ku = 0,689
Фазовий зсув відносно заданих параметрів
При зменшенні ємності С1, я
помітив, що резонансна частота мого фільтра значно збільшилась, а разом з нею
збільшилась полоса пропускання. Значно зріс коефіцієнт підсилення за напругою.
Зі зменшенням ємності, зменшується добротність фільтра.
Отже бачимо, що даний елемент С1 впливає майже на всі
параметри
смуго-загороджувального фільтра.
Розглянемо вплив резистора R6 на роботу фільтра:
Рисунок 17 - АЧХ смуго-загороджувального фільтра
при зміні R6
Рисунок 18 - ФЧХ смуго-загороджувального фільтра
при зміні R6
Резонансна частота смугового фільтра при R6 = 70 кОм:
Ширина смуги пропускання при R6 = 70
кОм:
Добротність смугового фільтра при R6 = 70
кОм:
Коефіцієнт підсилення за напругою на частоті f0 = 2,4330Гц,
Резонансна частота смугового фільтра при R6 = 134 кОм:
Ширина смуги пропускання при R6 = 134 кОм:
Добротність смугового фільтра при R6 = 134 кОм:
Коефіцієнт підсилення за напругою на частоті f0 = 2,4330Гц,
Фазовий зсув відносно заданих параметрів
(в обох випадках)
Виявилось, що при зміні величини опору резистора R6 основні
параметри фільтра залишаються приблизно рівними, помітно збільшується тільки
вихідна напруга, як це добре видно з АЧХ.
Крім того бачимо, що зміна опору R6 ніяк
не впливає на ФЧХ фільтра. Тобто цим резистором можна змінювати тільки вихідну
напругу.
Висновок
В ході виконання цієї курсової я змоделював смуго
смуго-загороджувального фільтр,дослідів функції окремих елементів в схемі.
Експериментальним шляхом визначив всі функції майже кожного елементу в схемі.
Якщо змінити деякі елементи то з смуго-загороджувального фільтру ми отримаємо
смуго - пропускаючий фільтр, а саме зменшивши R5 ми отримаемо смуго -
пропускаючий фільтр, правильно підібравши ємність С1 можна налаштувати фільтр
так, як це потрібно користувачу, а саме змінити частоту резонансу, полосу
пропускання, добротність та коефіцієнт підсилення. Крім того резистором R6 регулюється
вихідна напруга: зменшуємо опір - збільшується напруга, і навпаки.
Література
1. Методичні вказівки до виконання курсової роботи для студентів
денної форми навчання за напрямком підготовки 0908 «Електроніка»: «Моделювання
електронних схем».
2. Конспект лекцій з курсу: «Моделювання електронних схем».
. Переверзєв А. В., Тімовський А. К., Василенко О. В.
Моделювання елементів силової електроніки. Запоріжжя, видавництво ЗДІА, 2008-
117 с.- ISBN 966-7101-17-7.
4. А.
В. Нефедов, А. М. Савченко, Ю. Ф. Феоктистатов. Зарубежные интегральные
микросхемы для промышленной электронной аппаратуры и из анлоги. Москва,
Энергоатомиздат, 2010 - 288 с.